为什么轻量化和路线选择成为2024年最火话题?
疫情后,人们更渴望“**短逃离**”式周末出行,而**轻量化装备**与**低门槛路线**恰好满足“说走就走”的需求。轻量化让背包重量从传统的15kg降到7kg以内,新手也能轻松完成;而轻量路线则把单日徒步里程控制在10km以内,海拔爬升不超过500m,**降低受伤风险**。

户外运动装备怎么选?
1. 背包:30L以内还是40L以上?
自问:新手第一次徒步,到底需要多大容量?
自答:如果行程≤2天,**30L以内**足够;过夜需带帐篷、睡袋,则选**38-45L**。关键看背负系统——**透气网背+可调节肩带**能减少肩颈酸痛。
2. 鞋:越野跑鞋VS徒步鞋
- **越野跑鞋**:重量轻(单只300g左右),适合干燥土路、碎石路;缺点是对脚踝保护弱。
- **徒步鞋**:中高帮设计,防水面料(GTX),适合湿滑、泥泞路段;重量普遍在500g以上。
自问:城市周边土路为主,选哪种?
自答:**越野跑鞋+羊毛袜**组合,既透气又防磨。
3. 服装:三层穿衣法如何落地?
**内层排汗**:美利奴羊毛或聚酯纤维速干衣,避免纯棉。
**中层保暖**:轻量羽绒或抓绒,压缩后体积≈1罐可乐。
**外层防护**:20D以下尼龙面料的冲锋衣,防风指数≥10000mmH₂O。
自问:春秋季温差大,怎么穿?
自答:**内层+中层+可收纳冲锋衣**,热时把中层塞进口袋。
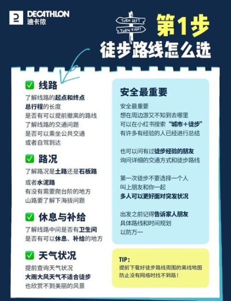
新手适合哪些轻量路线?
华东:莫干山蒋公道环线
- 里程:9.2km
- 爬升:380m
- 亮点:**竹林+欧式别墅群**,全程石板路,导航信号稳定。
华南:深圳梧桐山泰山涧
- 里程:7.8km
- 爬升:420m
- 亮点:**溪谷瀑布+城市天际线**,下山可坐公交返程。
西南:成都龙泉山森林公园
- 里程:10.5km
- 爬升:260m
- 亮点:**桃花林+观景台**,春季3月免门票。
如何用手机APP规划轻量路线?
自问:不会看等高线,怎么避开陡坡?
自答:打开“两步路”或“六只脚”,**搜索“轻量”关键词**,筛选“里程≤10km”“爬升≤500m”的轨迹,下载离线地图后**打开“坡度热力图”**,红色区域即为陡坡,可提前绕行。
轻量化误区:这3样东西别省
- **急救毯**:重量仅50g,失温时能提升体温3℃。
- **头灯**:即使计划当天返程,也可能因迷路延误。
- **充电宝**:手机导航耗电快,10000mAh足够2天使用。
2024年三大新趋势
趋势1:可折叠装备爆发
折叠登山杖、折叠水壶、折叠滤水器,收纳体积缩小60%,背包瞬间多出5L空间。

趋势2:环保面料普及
再生尼龙、植物染冲锋衣成为品牌卖点,**价格仅比常规款高10%**。
趋势3:社群化约伴
小红书“徒步搭子”话题浏览量破3亿,**周末临时组队**成为常态,新手可蹭老司机的轨迹。

评论列表