抗高原反应吃什么_去西藏前必备食物清单

新网编辑 14 0

高原反应到底从哪来?先弄清原理再谈吃

很多人把“高反”简单归结为缺氧,其实更准确的描述是低氧+低压+干燥三重刺激。当海拔超过2500米,大气压下降,吸入的氧分压随之降低,身体被迫加快呼吸与心率来补偿;同时空气干燥,水分蒸发快,血液黏稠度升高,微循环变差,于是头痛、恶心、乏力一起袭来。要想靠“吃”缓解,就得同时解决补氧、补水、补能量、稳代谢四个环节。

抗高原反应吃什么_去西藏前必备食物清单
(图片来源网络,侵删)

抗高反饮食核心:四补一稳

  • 补氧:提高血红蛋白携氧效率,而非直接吃“氧”。
  • 补水:维持血容量,降低血液黏稠。
  • 补能量:高碳水优先,减少脂肪代谢耗氧。
  • 补电解质:钠、钾、镁平衡神经肌肉功能。
  • 稳代谢:减少自由基,降低炎症反应。

出发前7天:提前“打底”吃什么?

1. 高铁+高蛋白:给血红蛋白“加座”

红肉、动物肝脏、蛤蜊、菠菜、黑木耳轮番上桌,每天铁摄入量比平时多5毫克左右即可,过量反而便秘。搭配维生素C(猕猴桃、橙子)促进铁吸收,避免与茶、咖啡同餐。

2. 甜菜根汁:天然NO助推器

甜菜根富含硝酸盐,在体内转化为一氧化氮(NO),可扩张血管、改善微循环。研究显示,连续6天每天饮用500ml甜菜根汁,高反头痛发生率下降30%。嫌味道重可兑苹果汁。

3. 益生菌:先调肠胃再上高原

高原低氧会改变肠道菌群,易腹泻或便秘。出发前一周每天一杯低温活菌酸奶或补充含双歧杆菌的益生菌粉,可减少抵达后肠胃不适。


旅途中:随身携带的“口袋急救粮”

1. 葡萄糖凝胶:最快补能

每支15g碳水,头痛乏力时撕开即食,5分钟血糖上升,比巧克力更快。注意一次不超过两支,避免血糖骤升骤降。

2. 电解质泡腾片:比红牛更管用

高海拔呼吸快,二氧化碳呼出多,容易“呼吸性碱中毒”,出现手脚发麻。一片泡腾片(含钠400mg、钾150mg、镁50mg)兑500ml温水,既补水又调酸碱。

抗高原反应吃什么_去西藏前必备食物清单
(图片来源网络,侵删)

3. 生姜黑糖块:止恶心神器

生姜醇抑制胃肠蠕动过速,黑糖快速升糖,晕车晕机晕山都适用。含服一小块,10分钟内恶心感明显减轻。


抵达当晚:晚餐这样吃睡得香

高反第一晚最难熬,晚餐遵循“三高一低”:高碳水、高水分、高钾、低脂肪。

  • 主食:青稞面片汤+土豆丁,易消化且含钾。
  • 配菜:番茄鸡蛋+焯水的菠菜,补铁补维C。
  • 汤品:紫菜虾皮汤,额外补钠促饮水。
  • 禁忌:牛羊肉火锅、酥油茶过量,脂肪延缓胃排空,夜间更易头痛。

进阶方案:药食同源食材推荐

1. 红景天:提前7天开始

每日3g切片泡水,皂苷成分可提高缺氧耐受力。注意:抵达高原后继续吃意义不大,关键在预防。

2. 丹参+黄芪:改善微循环

丹参酮扩张毛细血管,黄芪多糖增强红细胞变形能力。两者按1:1比例煮水,每天500ml,适合徒步党。

3. 藏地“神器”酥油茶:喝对才有效

酥油提供高热量,茶碱利尿排水,盐补钠,但初到首日不宜超过两杯,否则加重脱水。可改用淡奶茶+少量酥油过渡。

抗高原反应吃什么_去西藏前必备食物清单
(图片来源网络,侵删)

常见疑问快问快答

Q:喝葡萄糖注射液能预防高反吗?
A:不能。静脉注射葡萄糖仅用于医疗急救,自行操作风险大;口服足够。

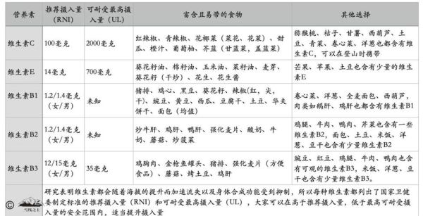
Q:维生素E、C大剂量吃有用吗?
A:维生素C每日200mg、E每日100mg即可,过量反而促氧化。建议通过食物补充。

Q:高原上能喝酒吗?
A:酒精扩张外周血管,加重缺氧,且抑制抗利尿激素,脱水更快。至少适应48小时后再小酌。


打包清单:按天数配好的“抗高反餐包”

天数早餐上午加餐午餐下午加餐晚餐
D1燕麦+葡萄干+奶粉葡萄糖凝胶1支青稞饼+午餐肉生姜黑糖块番茄鸡蛋面
D2甜菜根苹果汁+全麦面包坚果棒土豆牛肉焖饭电解质水紫菜虾皮汤+米饭
D3酸奶+蜂蜜+麦片红参含片速食鸡胸肉+藜麦香蕉酥油茶+糌粑

最后提醒:吃对了,也要动得对

再完美的食谱也抵不过“快速升高+剧烈运动”。记住口诀:“吃高碳、喝温水、慢慢走、早睡觉”,把身体节奏放慢半拍,食物才能真正发挥作用。

  • 评论列表

留言评论